據央視新聞消息,國家主席習近平6月10日簽署了第八十四號、第八十五號、第八十六號、第八十七號、第八十八號、第八十九號、第九十號主席令。
第八十八號主席令說,《全國人民代表大會常務委員會關于修改〈中華人民共和國安全生產法〉的決定》已由中華人民共和國第十三屆全國人民代表大會常務委員會第二十九次會議于2021年6月10日通過,現予公布,自2021年9月1日起施行。
目前,新《安全生產法》修正案已經修改了三個版本,近期陸續有人咨詢《新安法》修正案到底是哪個版本,現在統一回復。
最新版為中國人大網2月份發布的征求意見稿,其他版本均已滯后,無參考學習價值,請注意更新!
中華人民共和國安全生產法(修正草案)
一、將第三條修改為:“安全生產工作應當堅持中國共產黨的領導。
“安全生產工作應當以人為本,堅持人民至上、生命至上,把保護人民生命安全擺在首位,樹牢安全發展理念,堅持安全第一、預防為主、綜合治理的方針,從源頭上防范化解重大安全風險。
“安全生產工作應當實行管行業必須管安全、管業務必須管安全、管生產經營必須管安全,強化和落實生產經營單位的主體責任與政府監管責任,建立生產經營單位負責、職工參與、政府監管、行業自律和社會監督的機制。”
二、將第四條修改為:“生產經營單位必須遵守本法和其他有關安全生產的法律、法規,加強安全生產管理,建立健全全員安全生產責任制和安全生產規章制度,加大對安全生產資金、物資、 人員的投入保障力度,改善安全生產條件,加強安全生產標準化建設,構建安全風險分級管控和隱患排查治理雙重預防體系,健全風險防范化解機制,提高安全生產水平,確保安全生產。”
三、將第五條修改為:“生產經營單位的主要負責人是本單位安全生產第一責任人,對本單位的安全生產工作全面負責。其他負責人對職責范圍內的安全生產工作負責。”
四、將第八條修改為:“國務院和縣級以上地方各級人民政府應當根據國民經濟和社會發展規劃制定安全生產規劃,并組織實施。安全生產規劃應當與國土空間等相關規劃相銜接。
“國務院和縣級以上地方各級人民政府應當加強對安全生產工作的領導,建立健全安全生產工作協調機制,支持、督促各有關部門依法履行安全生產監督管理職責,及時協調、解決安全生產監督管理中存在的重大問題。
“各級人民政府應當加強安全生產基礎設施建設和安全生產能力建設,所需經費列入本級預算。
“鄉、鎮人民政府和街道辦事處,以及開發區、港區、風景區等應當明確負責安全生產監督管理的有關工作機構及其職責, 加強安全生產監管力量建設,按照職責對本行政區域或者管理區域內生產經營單位安全生產狀況進行監督檢查,協助上級人民政府有關部門或者按照授權依法履行安全生產監督管理職責。
“縣級以上地方各級人民政府應當組織有關部門建立完善安全風險評估與論證機制,按照安全風險管控要求,進行產業規劃和空間布局,并對位置相鄰、行業相近、業態相似的生產經營單位實施重大安全風險聯防聯控。”
五、第十條增加一款,作為第二款:“國務院有關部門按照職責分工負責安全生產強制性國家標準的項目提出、組織起草、征求意見、技術審查。國務院應急管理部門統籌提出安全生產強 制性國家標準的立項計劃。國務院標準化行政主管部門負責安全生產強制性國家標準的立項、編號、對外通報和授權批準發布工作。國務院標準化行政主管部門、有關部門依據法定職責對安全生產強制性國家標準的實施進行監督檢查。”
六、增加一條,作為第十五條:“縣級以上各級人民政府應當組織負有安全生產監督管理職責的部門依法編制安全生產權力和責任清單,公開并接受社會監督。”
七、將第十八條改為第十九條,修改為:“生產經營單位的主要負責人對本單位安全生產工作負有下列職責:
“(一)建立健全并落實本單位全員安全生產責任制,加強安全生產標準化建設;
“(二)組織制定本單位安全生產規章制度和操作規程;
“(三)組織制定并實施本單位安全生產教育和培訓計劃;
“(四)保證本單位安全生產投入的有效實施;
“(五)組織建立并落實安全風險分級管控和隱患排查治理雙重預防工作機制,督促、檢查本單位的安全生產工作,及時消除生產安全事故隱患;
“(六)組織制定并實施本單位的生產安全事故應急救援預案;
“(七)及時、如實報告生產安全事故。”
八、將第二十二條改為第二十三條,修改為:“生產經營單位的安全生產管理機構以及安全生產管理人員履行下列職責:
“(一)組織或者參與擬訂本單位安全生產規章制度、操作規程和生產安全事故應急救援預案;
“(二)組織或者參與本單位安全生產教育和培訓,如實記錄安全生產教育和培訓情況;
“(三)組織開展危險源辨識和評估,督促落實本單位重大危險源的安全管理措施;
“(四)組織或者參與本單位應急救援演練;
“(五)檢查本單位的安全生產狀況,及時排查生產安全事故隱患,提出改進安全生產管理的建議;
“(六)制止和糾正違章指揮、強令冒險作業、違反操作規程的行為;
“(七)督促落實本單位安全生產整改措施。
“生產經營單位可以設置專職安全生產分管負責人,協助本單位負責人履行安全生產管理職責。”
九、將第二十九條改為第三十條,修改為:“礦山、金屬冶煉建設項目和用于生產、儲存、裝卸危險物品的建設項目,應當按照國家有關規定由具有相應資質的安全評價機構進行安全評價。”
十、將第三十七條改為第三十八條,第二款修改為:“生產經營單位應當按照國家有關規定將本單位重大危險源及有關安全措施、應急措施報有關地方人民政府應急管理部門和有關部門備案。有關地方人民政府應急管理部門和有關部門應當通過相關信息系統實現信息共享。”
十一、將第三十八條改為第三十九條,修改為:“生產經營單位應當建立安全風險分級管控制度,按安全風險分級采取相應的管控措施。
“生產經營單位應當建立健全生產安全事故隱患排查治理制度,采取技術、管理措施,及時發現并消除事故隱患。事故隱患排查治理情況應當如實記錄,并通過職工代表大會或者職工大會、信息公示欄等方式向從業人員通報。其中,重大事故隱患排查治理情況應當及時向負有安全生產監督管理職責的部門報告。
“縣級以上地方各級人民政府負有安全生產監督管理職責的部門應當將重大事故隱患納入相關信息系統,建立健全重大事故隱患治理督辦制度,督促生產經營單位消除重大事故隱患。”
十二、將第四十一條改為第四十二條,增加一款,作為第二款:“生產經營單位應當關注從業人員的生理、心理狀況和行為習慣,加強對從業人員的心理疏導、精神慰藉,嚴格落實崗位安全生產責任,防范從業人員行為異常導致事故發生。”
十三、將第四十八條改為第四十九條,第二款修改為:“國家鼓勵生產經營單位投保安全生產責任保險;屬于國家規定的高危行業、領域的,應當投保安全生產責任保險。具體范圍和實施辦法由國務院應急管理部門會同國務院財政部門、國務院保險監督管理機構和相關行業主管部門制定。”
十四、將第五十三條改為第五十四條,修改為:“生產經營單位發生生產安全事故后,應當及時采取措施救治有關人員。
“因生產安全事故受到損害的從業人員,除依法享有工傷保險外,依照有關民事法律尚有獲得賠償的權利的,有權提出賠償要求。”
十五、將第五十四條改為第五十五條,修改為:“從業人員在作業過程中,應當嚴格落實崗位安全責任,遵守本單位的安全生產規章制度和操作規程,服從管理,正確佩戴和使用勞動防護用品。”
十六、將第六十九條改為第七十條, 增加一款, 作為第二款:“承擔安全評價、認證、檢測、檢驗的機構應當建立并實施服務公開制度,不得租借資質、掛靠、出具虛假報告。”
十七、將第七十條改為第七十一條,修改為:“負有安全生產監督管理職責的部門應當建立舉報制度,公開舉報電話、信箱或者電子郵件地址,受理有關安全生產的舉報;受理的舉報事項經調查核實后,應當形成書面材料;需要落實整改措施的,報經有關負責人簽字并督促落實。對不屬于本部門職責,需要由其他有關部門進行調查處理的,轉交其他有關部門處理。
“涉及人員死亡的舉報事項,應當由縣級以上人民政府組織核查處理。”
十八、將第七十五條改為第七十六條,修改為:“負有安全生產監督管理職責的部門應當建立安全生產違法行為信息庫,如實記錄生產經營單位及其有關從業人員安全生產違法行為信息;對違法行為情節嚴重的生產經營單位及其有關從業人員,應當及時向社會公告,并通報至行業主管部門、投資主管部門、自然資源主管部門、證券監督管理機構以及有關金融機構。有關部門和機構應當對存在失信行為的生產經營單位及其有關從業人員采取加大執法頻次、暫停項目審批、上調有關保險費率、行業或者職業禁入等聯合懲戒措施,并向社會公示。
“生產經營單位應當自受到行政處罰之日起二十個工作日內通過企業信用信息公示系統向社會公示,負有安全生產監督管理職責的部門發現生產經營單位未履行公示義務的,應當按照有關規定予以聯合懲戒。
“負有安全生產監督管理職責的部門應當加強對生產經營單位行政處罰信息的及時歸集、共享、應用和公開曝光力度,對生產經營單位進行處罰后三個工作日內即在監管部門公示系統予以公開曝光,強化對違法失信生產經營單位及其有關從業人員的公眾監督,提高全社會安全生產誠信水平。”
十九、將第七十六條改為第七十七條,第二款修改為:“國務院應急管理部門牽頭建立全國統一的生產安全事故應急救援信息系統,國務院交通運輸、住房城鄉建設、水利、民航等有關部門和縣級以上地方人民政府建立健全相關行業、領域、地區的生產安全事故應急救援信息系統,實現互聯互通、信息共享,通過推行網上安全信息采集、安全監管和監測預警,提升監管的精準化、智能化水平。”
二十、將第七十七條改為第七十八條,修改為:“縣級以上人民政府應當組織有關部門制定生產安全事故應急救援預案,建立應急救援體系。
“鄉、鎮人民政府和街道辦事處等應當制定相應的生產安全事故應急救援預案,協助上級人民政府有關部門依法履行生產安全事故應急救援工作職責。”
二十一、將第八十三條改為第八十四條, 第一款修改為:
“事故調查處理應當按照科學嚴謹、依法依規、實事求是、注重實效的原則,及時、準確地查清事故原因,查明事故性質和責任,評估應急處置工作,總結事故教訓,提出整改措施,并對事故責任者提出處理建議。事故調查報告應當依法及時向社會公布。事故調查和處理的具體辦法由國務院制定。”
增加一款,作為第三款:“負責事故調查處理的國務院有關部門和地方人民政府應當在批復事故調查報告后一年內,組織有關部門對事故整改和防范措施落實情況進行評估,并及時向社會公開評估結果;對不履行職責導致沒有落實事故整改措施的有關單位和人員,應當按照有關規定追究責任。”
二十二、將第八十九條改為第九十條,修改為:“承擔安全評價、認證、檢測、檢驗工作的機構租借資質、掛靠、出具虛假報告的,沒收違法所得;違法所得在十萬元以上的,并處違法所得二倍以上五倍以下的罰款;沒有違法所得或者違法所得不足十萬元的,單處或者并處十萬元以上二十萬元以下的罰款;對其直接負責的主管人員和其他直接責任人員處五萬元以上十萬元以下的罰款;給他人造成損害的, 與生產經營單位承擔連帶賠償責任;構成犯罪的,依照刑法有關規定追究刑事責任。
“對有前款違法行為的機構及其直接責任人員,吊銷其相應資質和資格,五年內不得從事安全評價、認證、檢測、檢驗等工作,情節嚴重的,實行終身行業和職業禁入;構成犯罪的,依照刑法有關規定追究刑事責任。”
二十三、將第九十一條改為第九十二條, 第一款修改為:“生產經營單位的主要負責人未履行本法規定的安全生產管理職責的,責令限期改正,處二萬元以上五萬元以下的罰款;逾期未改正的,處五萬元以上十萬元以下的罰款,責令生產經營單位停產停業整頓。”
二十四、將第九十二條改為第九十三條,修改為:“生產經營單位的主要負責人未履行本法規定的安全生產管理職責,導致發生生產安全事故的,由應急管理部門依照下列規定處以罰款:
“(一) 發生一般事故的,處上一年年收入百分之四十的罰款;
“(二) 發生較大事故的,處上一年年收入百分之六十的罰款;
“(三) 發生重大事故的,處上一年年收入百分之八十的罰款;
“(四)發生特別重大事故的,處上一年年收入百分之一百的罰款。”
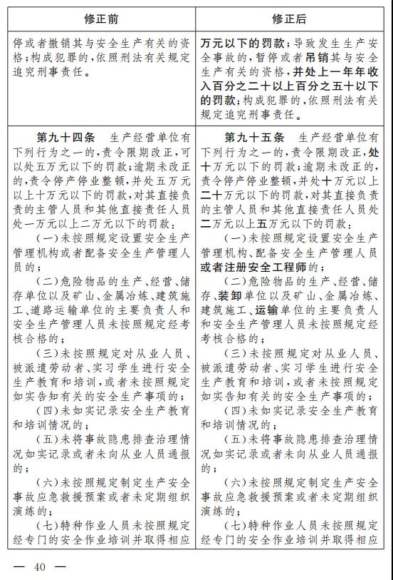
二十五、將第九十三條改為第九十四條,修改為:“生產經營單位的其他負責人和安全生產管理人員未履行本法規定的安全生產管理職責的,責令限期改正,處一萬元以上三萬元以下的罰款;導致發生生產安全事故的,暫停或者吊銷其與安全生產有關的資格,并處上一年年收入百分之二十以上百分之五十以下的罰款;構成犯罪的,依照刑法有關規定追究刑事責任。”
二十六、將第九十四條改為第九十五條,修改為:“生產經營單位有下列行為之一的, 責令限期改正, 處十萬元以下的罰款;逾期未改正的,責令停產停業整頓,并處十萬元以上二十萬元以下的罰款,對其直接負責的主管人員和其他直接責任人員處二萬元以上五萬元以下的罰款:
“(一)未按照規定設置安全生產管理機構、配備安全生產管理人員或者注冊安全工程師的;
“(二)危險物品的生產、經營、儲存、裝卸單位以及礦山、金屬冶煉、建筑施工、運輸單位的主要負責人和安全生產管理人 員未按照規定經考核合格的;
“(三)未按照規定對從業人員、被派遣勞動者、實習學生進行安全生產教育和培訓,或者未按照規定如實告知有關的安全生產事項的;
“(四)未如實記錄安全生產教育和培訓情況的;
“(五)未將事故隱患排查治理情況如實記錄或者未向從業人員通報的;
“(六)未按照規定制定生產安全事故應急救援預案或者未定期組織演練的;
“(七)特種作業人員未按照規定經專門的安全作業培訓并取得相應資格,上崗作業的。”
二十七、將第九十五條改為第九十六條,修改為:“生產經營單位有下列行為之一的,責令停止建設或者停產停業整頓,限期改正,并處十萬元以上五十萬元以下的罰款,對其直接負責的主管人員和其他直接責任人員處二萬元以上五萬元以下的罰款;逾期未改正的,處五十萬元以上一百萬元以下的罰款,對其直接負責的主管人員和其他直接責任人員處五萬元以上十萬元以下的 罰款;構成犯罪的,依照刑法有關規定追究刑事責任:
“(一) 未按照規定對礦山、金屬冶煉建設項目或者用于生產、儲存、裝卸危險物品的建設項目進行安全評價的;
“(二)礦山、金屬冶煉建設項目或者用于生產、儲存、裝卸危險物品的建設項目沒有安全設施設計或者安全設施設計未按照規定報經有關部門審查同意的;
“(三)礦山、金屬冶煉建設項目或者用于生產、儲存、裝卸危險物品的建設項目的施工單位未按照批準的安全設施設計施工的;
“(四)礦山、金屬冶煉建設項目或者用于生產、儲存、裝卸危險物品的建設項目竣工投入生產或者使用前,安全設施未經驗收合格的。”
二十八、將第九十八條改為第九十九條,修改為:“生產經營單位有下列行為之一的, 責令限期改正, 處十萬元以下的罰款;逾期未改正的,責令停產停業整頓,并處十萬元以上二十萬元以下的罰款,對其直接負責的主管人員和其他直接責任人員處二萬元以上五萬元以下的罰款;構成犯罪的,依照刑法有關規定追究刑事責任:
“(一)生產、經營、運輸、儲存、使用危險物品或者處置廢棄危險物品,未建立專門安全管理制度、未采取可靠的安全措施的;
“(二)對重大危險源未登記建檔,未進行定期檢測、評估、監控,未制定應急預案,或者未告知應急措施的;
“(三)進行爆破、吊裝以及國務院應急管理部門會同國務院有關部門規定的其他危險作業,未安排專門人員進行現場安全管理的;
“(四)未建立安全風險分級管控制度、按安全風險分級采取相應管控措施的;
“(五)未建立事故隱患排查治理制度,或者重大事故隱患未按規定報告的。”
二十九、將第九十九條改為第一百條,修改為:“生產經營單位未采取措施消除事故隱患的,責令立即消除或者限期消除, 處五萬元以下的罰款;生產經營單位拒不執行的,責令停產停業整頓,并自責令停產停業整頓之日的次日起按照原處罰數額按日連續處罰,對其直接負責的主管人員和其他直接責任人員處五萬元以上十萬元以下的罰款。”
三十、將第一百零四條改為第一百零五條,修改為:“生產經營單位的從業人員不落實崗位安全責任,不服從管理,違反安全生產規章制度或者操作規程的, 由生產經營單位給予批評教育,依照有關規章制度給予處分;構成犯罪的,依照刑法有關規定追究刑事責任。”
三十一、增加一條,作為第一百零七條:“高危行業、領域的生產經營單位未按照國家規定投保安全生產責任保險的,責令限期改正,處五萬元以上十萬元以下的罰款;逾期未改正的,處十萬元以上二十萬元以下的罰款,并責令停產停業整頓直至其投保安全生產責任保險。”
三十二、增加一條,作為第一百一十條:“生產經營單位違反本法規定,被責令改正且受到罰款處罰,拒不改正的,負有安全生產監督管理職責的部門可以自作出責令改正之日的次日起, 按照原處罰數額按日連續處罰。”
三十三、將第一百零八條改為第一百一十一條, 修改為:
“生產經營單位存在下列情形之一的,負有安全生產監督管理職責的部門應當提請地方人民政府予以關閉,有關部門應當依法吊銷其有關證照。生產經營單位主要負責人五年內不得擔任任何生產經營單位的主要負責人;情節嚴重的,終身不得擔任本行業生產經營單位的主要負責人:
“(一)存在重大事故隱患,一百八十日內三次或者一年內四次受到本法規定的行政處罰的;
“(二)經停產停業整頓,仍不具備法律、行政法規和國家標準或者行業標準規定的安全生產條件的;
“(三)不具備法律、行政法規和國家標準或者行業標準規定的安全生產條件,導致發生重大、特別重大生產安全事故的;
“(四)拒不執行負有安全生產監督管理職責的部門作出的停產停業整頓決定的。”
三十四、將第一百零九條改為第一百一十二條,修改為:“發生生產安全事故,對負有責任的生產經營單位除要求其依法承擔相應的賠償等責任外,由應急管理部門依照下列規定處以罰款:
“(一)發生一般事故的,處三十萬元以上一百萬元以下的罰款;
“(二)發生較大事故的,處一百萬元以上二百萬元以下的罰款;
“(三)發生重大事故的,處二百萬元以上一千萬元以下的罰款;
“(四)發生特別重大事故的,處一千萬元以上二千萬元以下的罰款。
“發生生產安全事故,情節特別嚴重、社會影響特別惡劣的, 應急管理部門可以按照前款罰款數額的二倍以上五倍以下對負有 責任的生產經營單位處以罰款。”
三十五、將第一百一十條改為第一百一十三條, 修改為:
“本法規定的行政處罰,由應急管理部門和其他負有安全生產監督管理職責的部門按照職責分工決定;其中,根據本法第九十三條、第一百零八條、第一百一十二條的規定應當給予民航、鐵路、電力行業的生產經營單位及其主要負責人行政處罰的,也可以由主管的負有安全生產監督管理職責的部門進行處罰。予以關閉的行政處罰由負有安全生產監督管理職責的部門報請縣級以上人民政府按照國務院規定的權限決定;給予拘留的行政處罰由公安機關依照治安管理處罰法的規定決定。”
三十六、將第一百一十三條改為第一百一十六條,第二款修改為:“國務院應急管理部門和其他負有安全生產監督管理職責的部門應當根據各自的職責分工,制定相關行業、領域重大危險源的辨識標準和重大事故隱患的判定標準。”
三十七、對部分條文作以下修改:
(一)將第九條第一款、第二十條、第二十四條、第二十七條、第三十五條、第四十條、第五十九條、第六十二條、第七十三條、第八十六條、第一百零六條中的 “安全生產監督管理部門”修改為 “應急管理部門”,第九條第二款中的 “國務院有關部門”修改為 “國務院交通運輸、住房城鄉建設、水利、民航等有關部門”,第三十一條中的 “安全生產監督管理部門” 修改為
“負有安全生產監督管理職責的部門”。
(二)將第九條第三款修改為:“應急管理部門和對有關行業、領域的安全生產工作實施監督管理的部門,統稱負有安全生產監督管理職責的部門。負有安全生產監督管理職責的部門應當相互配合、齊抓共管、信息共享,依法加強安全生產監督管理工作。”
(三) 將第十四條中的 “生產安全事故責任人員” 修改為生產安全事故責任單位和責任人員“。
(四)將第十九條中的 “安全生產責任制” 修改為 “全員安全生產責任制”。
(五)將第二十一條、第二十四條中的 “道路運輸單位” 修改為 “運輸單位”, “儲存” 修改為 “儲存、裝卸”;將第三十一條第二款中的 “儲存”修改為 “儲存、裝卸”。
(六)將第三十九條第二款、第一百零二條第二項中的 “鎖閉、封堵” 修改為 “占用、鎖閉、封堵”, “出口” 修改為 “出口、疏散通道”。
(七)將第六十四條中的 “監督執法”修改為 “行政執法”。
(八)刪去第六十八條中的 “行政”。
(九)將第八十四條中的 “第八十七條” 修改為 “第八十八條”。
(十)刪去第九十六條、第一百條、第一百零一條、第一百零二條中的 “可以”。
此外,對相關條文序號作相應調整。本修正案自年月日起施行。
《中華人民共和國安全生產法》根據本修正案作相應修改, 重新公布。















