為加強人工智能領域標準化頂層設計,推動人工智能產業技術研發和標準制定,促進產業健康可持續發展,國家標準化管理委員會、中央網信辦、國家發展改革委、科技部及工業和信息化部五部門近日聯合印發了《國家新一代人工智能標準體系建設指南》。
《國家新一代人工智能標準體系建設指南》主要是為了落實黨中央、 國務院關于發展人工智能的決策部署, 推動人工智能技術在開源、 開放的產業生態不斷自我優化, 充分發揮基礎共性、 倫理、 安全隱私等方面標準的引領作用, 指導人工智能國家標準、 行業標準、 團體標準等的制修訂和協調配套, 形成標準引領人工智能產業全面規范化發展的新格局 。
下面,就讓我們一起看看這份人工智能標準體系建設指南提到了哪些內容!
總體要求
1、 指導思想
全面貫徹黨的十九大和十九屆二中、 三中、 四中全會精神,落實黨中央、 國務院關于發展新一代人工智能的決策部署, 以市場驅動和政府引導相結合, 按照“ 統籌規劃, 分類施策,市場驅動, 急用先行, 跨界融合, 協同推進, 自主創新, 開放合作” 原則, 立足國內需求, 兼顧國際, 建立國家新一代人工智能標準體系, 加強標準頂層設計與宏觀指導。
加快創新技術和應用向標準轉化, 強化標準的實施與監督, 促進創新成果與產業深度融合。注重與智能制造、 工業互聯網、 機器人、 車聯網等相關標準體系的協調配套。深化人工智能標準國際交流與合作, 注重國際國內標準協同性, 充分發揮標準對人工智能發展的支撐引領作用, 為高質量發展保駕護航。
2、 建設目標
到 2021 年, 明確人工智能標準化頂層設計, 研究標準體系建設和標準研制的總體規則, 明確標準之間的關系, 指導人工智能標準化工作的有序開展, 完成關鍵通用技術、 關鍵領域技術、 倫理等 20 項以上重點標準的預研工作。
到 2023 年, 初步建立人工智能標準體系, 重點研制數據、算法、 系統、 服務等重點急需標準, 并率先在制造、 交通、 金融、 安防、 家居、 養老、 環保、 教育、 醫療健康、 司法等重點行業和領域進行推進。建設人工智能標準試驗驗證平臺, 提供公共服務能力。
建設思路
1、 人工智能標準體系結構
人工智能標準體系結構包括“ A 基礎共性” 、 “ B 支撐技術與產品” 、 “ C 基礎軟硬件平臺” 、 “ D 關鍵通用技術” 、“ E 關鍵領域技術” 、 “ F 產品與服務” 、 “ G 行業應用” 、“ H 安全/倫理” 等八個部分, 如下圖所示。
人工智能標準體系結構
其中, A 基礎共性標準包括術語、 參考架構、 測試評估三大類, 位于人工智能標準體系結構的最左側, 支撐標準體系結構中其它部分;
B 支撐技術與產品標準對人工智能軟硬件平臺建設、 算法模型開發、 人工智能應用提供基礎支撐;
C 基礎軟硬件平臺標準主要圍繞智能芯片、 系統軟件、 開發框架等方面, 為人工智能提供基礎設施支撐;
D 關鍵通用技術標準主要圍繞機器學習、 知識圖譜、 類腦智能計算、 量子智能計算、 模式識別等方面, 為人工智能應用提供通用技術支撐;
E 關鍵領域技術標準主要圍繞自然語言處理、 智能語音、計算機視覺、 生物特征識別、 虛擬現實/增強現實、 人機交互等方面, 為人工智能應用提供領域技術支撐;
F 產品與服務標準包括在人工智能技術領域中形成的智能化產品及新服務模式的相關標準;
G 行業應用標準位于人工智能標準體系結構的最頂層, 面向行業具體需求, 對其它部分標準進行細化, 支撐各行業發展;
H 安全/倫理標準位于人工智能標準體系結構的最右側,貫穿于其他部分, 為人工智能建立合規體系。
人工智能標準體系框架
建設內容
1、 基礎共性標準
基礎共性標準主要針對人工智能基礎進行規范, 包括術語、 參考架構、 測試評估等部分, 如下圖所示。
基礎共性標準
1) 術語標準。用于統一人工智能相關概念、 技術、 應用行業場景, 為其他各部分標準的制定和企業人工智能研究提供支撐, 包括人工智能術語相關定義、 范疇、 實例等標準。
2) 參考架構標準。規范人工智能相關技術、 應用及價值鏈的邏輯關系和相互作用, 為開展人工智能相關標準研制工作提供定位和方向建議。
3)測試評估標準。圍繞人工智能技術發展的成熟度、 行業發展水平、 企業能力等方面提取測試及評估的共性需求。包括與人工智能相關的服務能力成熟度評估、 人工智能通用性測試指南、 評估原則以及等級要求、 企業能力框架及測評要求等標準。
基礎共性標準建設重點:
術語標準。結合人工智能發展現狀, 開展人工智能術語標準制修訂工作。
參考架構標準。為指明人工智能相關技術、 應用及價值鏈的邏輯關系、 相互作用、 發展方向, 制定人工智能參考架構等標準。
測試評估標準。開展與人工智能相關的服務能力成熟度評估、 技術或產品智能能力等級評估、 模型質量等標準研制。
2、 支撐技術與產品標準
支撐技術與產品標準主要包括大數據、 物聯網、 云計算、 邊緣計算、 智能傳感器、 數據存儲及傳輸設備等部分, 如下圖所示。
支撐技術與產品標準
1) 大數據標準。規范人工智能研發及應用等過程涉及到的數據存儲、 處理、 分析等大數據相關支撐技術要素, 包括大數據系統產品、 數據共享開放、 數據管理機制、 數據治理等標準。
2) 物聯網標準。規范人工智能研發和應用過程中涉及到的感知和執行關鍵技術要素, 為人工智能各類感知信息的采集、 交互和互聯互通提供支撐。包括智能感知設備標準、 感知設備與人工智能平臺的接口和互操作等智能網絡接口、 感知與執行一體化模型標準、 多模態和態勢感知標準等。
3) 云計算標準。規范面向人工智能的云計算平臺、 資源及服務, 為人工智能信息的存儲、 運算、 共享提供支撐。包括虛擬和物理資源池化、 調度, 智能運算平臺架構, 智能運算資源定義和接口、 應用服務部署等標準。
4) 邊緣計算標準。規范人工智能應用涉及的端計算設備、網絡、 數據與應用。包括數據傳輸接口協議、 智能數據存儲、端端協同、 端云協同等標準。
5) 智能傳感器標準。規范高精度傳感器、 新型 MEMS 傳感器等, 為人工智能的硬件發展提供標準支撐, 包括傳感器接口、 性能評定、 試驗方法等標準。
6)數據存儲及傳輸設備標準。用于規范數據存儲、 傳輸設備相關技術、 數據接口等。
支撐技術與產品標準建設重點:
大數據標準。重點開展面向人工智能算法和應用的數據服務接口、 數據管理能力成熟度評估、 數據開放共享要求、開放程度評估以及敏感行業數據治理等標準研制。
物聯網標準。重點開展新型 MEMS 傳感器、 多模態感知融合模型與實時化交叉計算方法等標準研制。
云計算標準。重點開展面向人工智能的異構計算資源池化、調度和管理等標準研制。
邊緣計算標準。重點開展云/邊人工智能數據傳輸接口協議和規范、 輕量級人工智能模型運行環境要求等標準研制。
智能傳感器標準。重點開展高精度傳感器、 新型 MEMS 傳感器相關標準制定。
數據存儲及傳輸設備標準。重點開展 DAS 存儲設備、 網絡存儲及傳輸設備、 存儲備份系統相關標準研制。
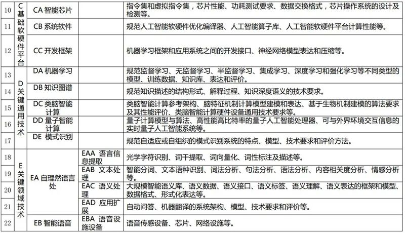
3、 基礎軟硬件平臺標準
基礎軟硬件平臺標準主要包括智能芯片、 系統軟件、 開發框架等部分, 如下圖所示。
基礎軟硬件平臺標準
1) 智能芯片標準。規范智能計算芯片、 新型感知芯片及相關底層接口等, 為人工智能模型的訓練和推理提供算力支持。包括指令集和虛擬指令集、 芯片性能、 功耗測試要求、 數據交換格式、 芯片操作系統的設計及檢測等標準。
2) 系統軟件標準。規范人工智能軟硬件優化編譯器、 人工智能算子庫、 人工智能軟硬件平臺計算性能等, 促進軟硬件平臺的協同優化。
3)開發框架標準。包括機器學習框架和應用系統之間的開發接口、 神經網絡模型表達和壓縮等標準。
基礎軟硬件平臺標準建設重點:
智能芯片標準。重點開展智能芯片架構和設計、 芯片性能、功耗測試要求、 數據交換格式、 芯片操作系統的設計及檢測等標準研制。
系統軟件標準。重點開展人工智能軟硬件優化編譯器、 人工智能算子庫、 計算性能評測標準研制。
開發框架標準。重點開展機器學習框架應用開發接口、 神經網絡模型表達與壓縮等標準研制。
4、 關鍵通用技術標準
關鍵通用技術標準主要包括機器學習、 知識圖譜、 類腦智能計算、 量子智能計算、 模式識別等部分, 如下圖所示。
關鍵通用技術標準
1)機器學習標準。規范監督學習、 無監督學習、 半監督學習、 集成學習、 深度學習和強化學習等不同類型的模型、 訓練數據、 知識庫、 表達和評價。
2)知識圖譜標準。規范知識描述的結構形式、 解釋過程、知識深度語義的技術要求等, 解決知識表示粒度、 方式的不確定性問題。
3)類腦智能計算標準。規范類腦計算算法基本模型、 性能和應用, 為人工智能系統提供新的計算架構, 提高人工智能處理復雜問題的能力。包括類腦智能計算參考架構、 腦特征機制計算模型建模和表達、 基于生物機制建模的算法要求及其性能評價、 類腦智能計算硬件設備通用技術要求等標準。
4) 量子智能計算標準。規范量子計算算法基本模型、 性能和應用, 為提高人工智能計算能力提供支撐。包括量子計算模型與算法、 高性能高比特率的量子人工智能處理器、 可與外界環境交互信息的實時量子人工智能系統等標準。
5)模式識別標準。規范自適應或自組織的模式識別系統的特點、 模型、 技術要求和評價方法。
關鍵通用技術標準建設重點:
機器學習標準。重點開展機器學習模型和算法、 訓練數據、 表達和評價等標準的研制。
知識圖譜標準。重點開展知識自動獲取、 知識建模與表達、 語義計算、 知識演化、 知識圖譜技術要求和評價等標準的研制。
類腦智能計算標準。重點開展類腦智能計算參考架構、 腦特征機制計算模型建模和表達、 基于生物機制建模的算法要求及其性能評價、 類腦智能計算硬件設備通用技術要求等標準的研制。
量子智能計算標準。重點開展量子計算模型與算法、 高性能高比特率的量子人工智能處理器、 可與外界環境交互信息的實時量子人工智能系統等標準的研制。
模式識別標準。重點開展自適應或自組織的模式識別系統的特點、 模型、 技術要求和評價等標準的研制。
5、 關鍵領域技術標準
關鍵領域技術標準主要包括自然語言處理、 智能語音、 計算機視覺、 生物特征識別、 虛擬現實/增強現實、 人機交互等部分, 如下圖所示。
關鍵領域技術標準
1)自然語言處理標準。規定自然語言處理基礎、 信息提取、 文本內容分析等方面的技術要求, 解決計算機理解和表達自然語言過程中的數據、 分析方法和語義描述的一致性問題。自然語言處理標準包括語言信息提取、 文本處理、 語義處理、應用擴展四個部分。
2)智能語音標準。規范人機語言通信的技術和方法, 確保語音識別、 語音合成及其應用的準確性、 一致性、 高效性和可用性。智能語音標準包括語音設施設備、 語音處理、 語音識別、 語音合成、 語音接口五個部分。
3)計算機視覺標準。規定計算機及視覺感知設備對目標進行檢測、 識別、 跟蹤的技術要求, 解決圖片或視頻采集、 處理、 識別、 理解和反饋等各環節的一致性和互聯互通問題。計算機視覺標準包括視覺設施設備、 數據及模型、 圖像識別與處理三個部分。
4)生物特征識別標準。規范計算機利用人體所固有的生理特征( 指紋、 人臉、 虹膜、 聲紋、 DNA 等) 或行為特征( 步態、 擊鍵等) 來進行個人身份鑒定的技術要求, 解決生物特征描述、 數據、 接口的一致性問題。
5)虛擬現實/增強現實標準。為用戶提供視覺、 觸覺、 聽覺等多感官信息一致性體驗的通用技術要求。
6)人機交互標準。規范人與信息系統多通道、 多模式和多維度的交互途徑、 模式、 方法和技術要求, 解決語音、 手勢、體感、 腦機等多模態交互的融合協調和高效應用的問題, 確保高可靠性和安全性交互模式。人機交互標準包括智能感知、 動態識別、 多模態交互三個部分。
關鍵領域技術標準建設重點:
自然語言處理標準。重點開展光學字符識別、 詞干提取、詞向量化、 詞性標注及描述等語言信息提取標準, 智能分詞、 文本語種識別、 詞法分析、 句法分析、 語法分析、 內容相關度分析、 情感分析等文本處理標準, 大規模智能語義庫、 語義數據、 語義接口、 語義標簽、 語義理解、 語義表達的框架和模型、 數據格式、 形式化表達等語義處理標準, 自動問答, 機器翻譯的系統架構、 模型、 技術要求和評價等應用擴展標準研制。
智能語音標準。重點開展語音傳感設備、 芯片、 網絡設施等語音設施設備標準, 語音采集、 語音語料庫、 語音增強、聲源定位、 語音編碼解碼、 語音端點檢測等語音處理標準,遠場語音識別、 語音語種識別、 方言識別、 命令詞識別、語音聽寫、 語音轉寫等語音識別標準, 在線語音合成、 離線語音合成、 語音合成鑒別等語音合成標準, 語音數據云接口、 本地接口等語音接口標準研制。
計算機視覺標準。重點開展圖像傳感設備、 芯片、 網絡設施等視覺設施設備標準, 視覺數據庫、 數據描述、 數據格式、 視頻接口、 形狀及空間建模等數據及模型標準, 圖像識別、 圖像語義處理、 圖像合成鑒別等圖像識別與處理標準研制。
生物特征識別標準。重點開展典型模態( 指紋、 人臉、 虹膜、 聲紋等) 和新興模態( DNA、 步態等) 設施設備、 公共文檔框架、 應用程序接口、 數據交換格式、 輪廓技術要求等標準的研制。
虛擬現實/增強現實標準。重點開展內容制作、 3D 環境理解、 3D 交互理解等標準研制 。
人機交互標準。重點開展融合場景感知、 眼動跟蹤、 三維輸入等智能感知標準, 表情識別、 手勢識別、 手寫識別等動態識別標準, 語音交互、 情感交互、 體感交互、 腦機交互、 全雙工交互等多模態交互標準研制。
6、 產品與服務標準
產品與服務標準包括智能機器人、 智能運載工具、 智能終端、 智能服務等部分, 如下圖所示。
產品與服務標準
1)智能機器人標準。結合《國家機器人標準體系建設指南》 工作部署, 在服務機器人方面, 完善服務機器人硬件接口、安全使用以及多模態交互模式、 功能集、 服務機器人應用操作系統框架、 服務機器人云平臺通用要求等標準;在工業機器人方面, 重點在工業機器人路徑動態規劃、 協作型機器人設計等開展標準化工作。
2)智能運載工具標準。開展人工智能技術應用在智能運載工具領域的通用標準體系建設和標準研制, 包括高性能協同傳感技術、 車載互聯及通信技術、 智能化與網聯化安全技術等方面。重點圍繞行駛環境融合感知、 智能決策控制、 復雜系統重構設計和多模式測試評價等共性關鍵技術開展標準化工作。
3)智能終端標準。開展人工智能技術應用在智能終端領域的標準研究, 重點圍繞移動智能終端產品圖像識別、 人臉識別、 AI 芯片等相關技術開展標準化工作。
4)智能服務標準。包括圖像識別、 智能語音、 自然語言處理、 機器學習算法等標準。重點開展人工智能服務能力成熟度評價、 智能服務參考架構等標準制定工作。
產品與服務標準建設重點:
智能機器人標準。圍繞服務機器人, 完善服務機器人硬件接口、 安全使用以及多模態交互模式、 功能集、 服務機器人應用操作系統框架、 服務機器人云平臺通用要求等標準;圍繞工業機器人, 重點在工業機器人路徑動態規劃、 協作型機器人設計規范等開展標準化工作。
智能運載工具標準。重點圍繞行駛環境融合感知、 智能決策控制、 復雜系統重構設計和多模式測試評價等共性關鍵技術開展標準化工作。
智能終端標準。重點圍繞移動智能終端產品圖像識別、 人臉識別、 AI 芯片等相關技術開展標準化工作。
智能服務標準。重點開展人工智能服務能力成熟度評價、智能服務參考架構等標準制定工作。
7、 行業應用標準
根據國務院印發的《 新一代人工智能發展規劃》 ( 國發〔 2017〕 35 號) , 結合當前人工智能應用發展態勢, 確定人工智能標準化重點行業應用領域包括:智能制造、 智能農業、智能交通、 智能醫療、 智能教育、 智能商務、 智能能源、 智能物流、 智能金融、 智能家居、 智能政務、 智慧城市、 公共安全、智能環保、 智能法庭、 智能游戲等,如下圖所示。
行業應用標準
人工智能行業應用具有跨行業、 跨專業、 跨領域、 多應用場景的特點, 不同行業的側重點不同。在標準規劃研究過程中,應以市場驅動為主、 行業引導、 政府支持相結合, 立足行業需求, 兼顧技術迭代體系建設。
1)智能制造領域。規范工業制造中信息感知、 自主控制、系統協同、 個性化定制、 檢測維護、 過程優化等方面技術要求。
2)智能農業領域。規范在應用環境復雜、 應用場景多樣的農業環境下專用傳感器、 網絡、 預測數據模型等技術要求,用于輔助農產品生產與加工, 提高農作物產量。
3)智能交通領域。規范交通信息數據平臺及綜合管理系統, 從而可以智能地處理行人、 車輛和路況等動態復雜信息,引領智能信號燈等技術的推廣。
4)智能醫療領域。圍繞醫療數據、 醫療診斷、 醫療服務、醫療監管等, 重點規范人工智能醫療應用在數據獲取、 數據隱身管理等方面內容, 包括醫療數據特征表示、 人工智能醫療質量評估等標準。
5)智能教育領域。規范在新型教育體系中的教學、 管理等全流程相關的人工智能應用, 建立以學習者為中心精準推送的教育服務, 實現日常教育和終身教育定制化。
6)智能商務領域。主要規范應用場景復雜的商務智能化領域, 包括對服務模型的分類和管理、 商務數據的智能分析,以及相應推薦引擎系統架構的設計要求。
7)智能能源領域。規范在能源開發利用、 生產消費全過程中的融合智能應用, 包括能源系統的自組織、 自檢查、 自平衡和自優化。
8)智能物流領域。規范物流從規劃、 進貨、 加工、 存儲和運輸全流程的技術和管理要求, 引入智能識別、 倉儲、 調度、 追蹤、 配置等, 提升物流效率, 加強物流信息可視化程度, 優化物流配置。
9)智能金融領域。規范線上支付、 融資信貸、 投資顧問、風險管理、 大數據分析預測、 數據安全等應用技術, 輔助提升金融資產端的征信、 產品定價、 投資研究, 客戶端的支付方式、投資顧問、 客服等業務能力。
10)智能家居領域。規范家居智能硬件、 智能網聯、 服務平臺、 智能軟件等產品、 服務和應用, 促進智能家居產品的互聯互通, 有效提升智能家居在家居照明、 監控、 娛樂、 健康、教育、 資訊、 安防等方面的用戶體驗。
11)智能政務領域。規范政務智能化應用, 從政務信息公開、 透明、 開放和共享角度出發, 以標準化形式提高政府工作效率, 加強事前控制、 事中事后監管。
12)智慧城市領域。規范智慧城市未來模式下智能應用的技術要求, 包括評估人工智能技術在復雜城市環境下的風險,評估城市安全、 輔助決策等應用或產品的智能程度等。
13)公共安全領域。規范涉及公共安全的探測傳感、 各類信息處理和綜合分析相關應用技術, 從而實現智能化監測預警與綜合應對。
14)智能環保領域。規范環境監測、 自然資源管理、 污染物排放預測等相關數據模型、 平臺和產品, 進而提高環保行業智能化水平。
15)智能法庭領域。規范司法過程中信息的智能分析和管理要求, 實現案情要素的智能分析、 對多元化數據進行挖掘分析, 進而提升庭審效率 。
16)智能游戲領域。規范游戲設計開發、 硬件設備、 人機交互、 游戲體驗等相關人工智能技術應用、 功能性能和測試,包括游戲操作系統、 制作引擎、 多媒體渲染、 語音體感動態交互、 游戲角色自主學習、 決策與對抗、 用戶數據分析、 游戲環境治理等。
行業應用標準建設重點:
智能制造領域。重點開展大規模個性化定制、 預測性維護( 包括 VR/AR 技術的應用) 、 工藝過程優化、 制造過程物流優化、 運營管理優化等標準。
智能農業領域。亟需制定農業專用傳感器、 窄帶物聯網、病蟲害預測數據模型、 數據平臺接口等相關標準。
智能交通領域。開展智能交通數據信息平臺、 車輛與路網通信、 電子車牌識別、 道路優先通行、 車聯網與人工智能結合、 信號燈與人工智能結合、 其他行業( 如公共安全等)與智能交通結合等標準研究。
智能醫療領域。重點開展醫療數據監測與獲取、 醫療數據隱私與數據交換、 醫療數據標注、 醫療數據特征識別、 醫療數據噪聲識別與質量評價、 醫療輔助診斷與風險評估診斷、 醫療監管智能化等標準制定工作。
智能教育領域。重點開展人工智能技術教育服務平臺及接口、 教育數據服務、 智能考試評測、 教育監管智能化、 智能教育應用示范系統等標準制定工作。
智能商務領域。亟需制定推薦引擎系統架構、 服務管理模型、 商務數據識別技術、 精準營銷模型等方面的標準。
智能能源領域。亟須統一規劃和頂層設計, 研究重點包括基本概念、 術語定義、 概念模型、 體系架構、 評價指標等。
智能物流領域。重點針對物流智能規劃、 智能識別、 智能倉儲及物流過程調度、 追蹤規范、 結合供應鏈的物流配置要求等方面開展標準研究工作。
智能金融領域。重點在人工智能金融數據標準化、 金融風控及數據安全等方面開展相應的研究工作, 加強金融科技框架的前瞻性研究。
智能家居領域。重點在產品定義和分類、 快速接入技術、基于云的互聯互通和控制技術、 智能交互技術、 節能、 智能化分級等方面開展標準化工作。
智能政務領域。重點在數據共享、 業務協同、 政務信息資源開放等方面開展標準化工作。
智慧城市領域。重點針對城市安全水平、 輔助決策能力等的智能程度開展標準化工作, 并結合城市污水處理等影響民生的重點領域研制相關智能化技術標準。
公共安全領域。重點開展多種探測傳感技術、 多源信息融合技術、 視頻圖像信息分析識別技術、 生物特征識別技術的集成及智能化監測預警與綜合應對平臺標準研制。
智能環保領域。聚焦環境監測技術、 自然資源管理、 污染物排放的智能預測數據模型、 環境智能監控大數據分析平臺、 信息共享的智能環境監測網絡等方面標準研究。
智能法庭領域。重點研制庭審數據格式統一規范、 庭審數據深度分析等標準。
智能游戲領域。重點研制游戲操作系統、 制作引擎、 多媒體渲染、 語音體感動態交互、 游戲角色自主學習、 決策與對抗、 用戶數據分析、 游戲環境治理等標準。
8、 安全/倫理標準
安全/倫理標準包括人工智能領域的安全與隱私保護、 倫理等部分, 如下圖所示。
安全/倫理標準
1)安全與隱私保護標準。包括基礎安全, 數據、 算法和模型安全, 技術和系統安全, 安全管理和服務, 安全測試評估,產品和應用安全等六個部分。
其中, 人工智能基礎安全標準是人工智能安全標準體系的基礎性標準, 用于指導人工智能安全工作的全過程, 主要包括人工智能概念和術語、 安全參考架構、 基本安全要求等。
人工智能數據、 算法和模型安全標準是針對人工智能數據、 算法和模型中突出安全風險提出的, 包括數據安全、 隱私保護、 算法模型可信賴等。
人工智能技術和系統安全標準用于指導人工智能系統平臺的安全建設, 主要包括人工智能開源框架安全標準、 人工智能系統安全工程標準、 人工智能計算設施安全標準、 人工智能安全技術標準。
人工智能安全管理和服務標準主要是為保障人工智能管理和服務安全, 包括安全風險管理、 供應鏈安全、 人工智能安全運營、 人工智能安全服務能力等。
人工智能安全測試評估標準主要從人工智能的算法、 數據、 技術和系統、 應用等方面分析安全測試評估要點, 提出人工智能算法模型、 系統和服務平臺安全、 數據安全、 應用風險、測試評估指標等基礎性測評標準。
人工智能產品和應用安全標準主要是為保障人工智能技術、 服務和產品在具體應用場景下的安全, 可面向智能門鎖、智能音響、 智慧風控、 智慧客服等應用成熟、 使用廣泛或安全需求迫切的領域進行標準研制。
2)倫理標準。規范人工智能服務沖擊傳統道德倫理和法律秩序而產生的要求, 重點研究領域為醫療、 交通、 應急救援等特殊行業。
安全/倫理標準建設重點:
1)人工智能基礎安全標準。重點開展人工智能安全術語、人工智能安全參考框架、 人工智能基本安全原則和要求等標準的研制。
2)人工智能數據、 算法和模型安全標準。重點開展匿名用戶數據使用管理、 人工智能數據安全、 人工智能數據標注安全、 人工智能算法模型可信賴等標準研制。
3)人工智能技術和系統安全標準。重點開展人工智能開源框架安全、 人工智能應用安全指南等標準的研制。
4)人工智能安全管理和服務標準。重點開展人工智能供應鏈安全管理實踐指南、 人工智能安全服務能力要求等標準的研制。
5)人工智能安全測試評估標準。重點開展人工智能算法模型、 系統和服務平臺安全、 數據安全、 應用風險、 測試評估指標等基礎性測評標準的研制。
6)人工智能產品和應用安全標準。重點開展智能門鎖、 智能音箱、 智慧風控、 智慧客服等應用廣泛或安全需求迫切領域的標準研制。、
7)人工智能倫理標準。重點開展基于人工智能技術的醫療、應急等涉及倫理道德范疇的標準研制。
附表:人工智能標準研制方向明細表















